云南非物质文化遗产保护网
首页
新闻资讯
通知公告
新闻动态
媒体报道
政策法规
国际公约
国内法规
云南条例
专题专栏
春节摄影展
“春节”非遗
文化和自然遗产日
非遗公开课
非遗短视频
春节征文
非遗直播
非遗名录
传承人
非遗百科
申报指南
非遗知识
学术视野
理论研究
保护经验
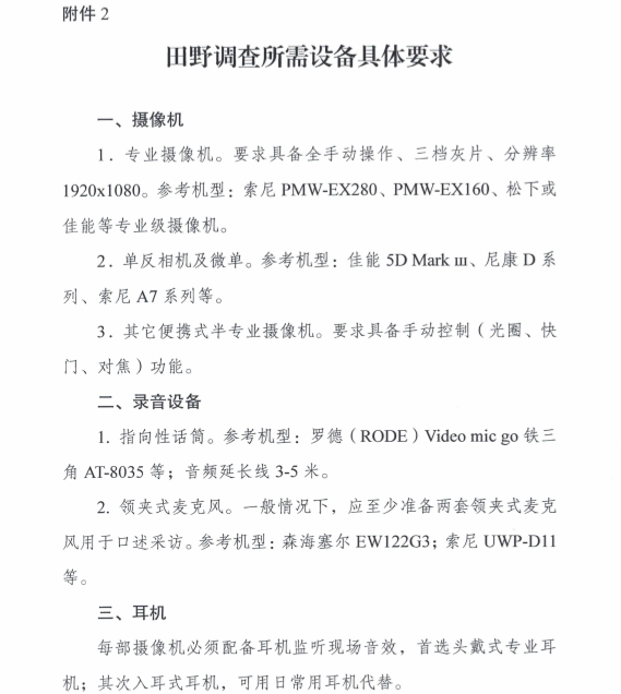
田野调查
非遗人物
非遗访谈
合作交流
宣传展示
非遗“五进”
歌舞乐展演
茶香云南
戏剧曲艺展演
传承载体
传承点
民俗节庆
非遗资源
展览
影音
图集
新闻资讯-通知公告
云南省文化和旅游厅关于举办云南省非物质文化遗产业务骨干田野调查培训班的通知
日期:2019-12-12
点击此处下载文件